登入
  • 關於【童園】
    • 創校理念
    • 教學特色
    • 師資陣容
    • 環境設備
    • 榮譽榜
    • 環繞影像
  • 校園生活
    • 作息表
    • 餐點表
    • 餐點檔案
    • 行事曆表格
    • 期刊分享
  • 校園訊息
    • 最新消息
    • 行動問卷
    • 倒數計時
  • 校園花絮
    • 班級相簿
    • 校園相簿
    • 活動影片
  • 招生訊息
    • 最新課程
    • 線上報名
  • 聯絡我們
    • 校園資料
    • 與我聯絡
  • 鄉土語言教學
    • 台灣母語日鄉土教學
    • 台灣母語日實施計畫
    • 教學綱要與課程設計
    • 母語日情境佈置
    • 教學成果圖片專區
    • 教學影音專區
  • 親師交流
    • 河馬班
    • 綿羊班
    • 浣熊班
    • 毛毛蟲班
    • 瓢蟲班
    • 企鵝班
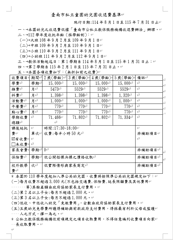
  • ★收退費辦法
    • ★收退費辦法
  • ★防疫專區
    • 衛福部疾管署(官網)
    • 教育部及衛福部疾管署網站
    • 嚴重特殊傳染性肺炎
  • 母親節募愛送暖
    • 母親節布丁義賣
  • APP好校通<下載>
    • APP好校通<下載.登入>


© 臺南市私立童園幼兒園 All Rights Reserved.

地址:台南市永康區永大路二段365號   電話:06-2731561   傳真:06-2731973   電子郵件:r023001@ms71.hinet.net

瀏覽人數: 17559 <線上管理> Designed by